This blog post is an example approach to invocate a watsonx.ai endpoint in Java Spring Boot.
The example contains six classes to distribute the responsibilities to get the relevant content for a question from an answer given by a model in watsonx.ai. The following table includes these classes with a short description.
| Class | Description |
| WatsonxModelEndpoint | This class sends the concrete request with full prompt and model parameters to watsonx.ai and changes the answer if needed. |
| WatsonxPromptHandler | This class handles the prompt and replaces a variable part in a prompt definition. |
| PromptTemplateFileInput | This class loads a template text for the prompt from a file. |
| WatsonxAnswerData | This class represents the return value for the REST endpoint. |
| ExampleApplication | This class represents the application. |
The following diagram shows the simplified dependencies for the example.

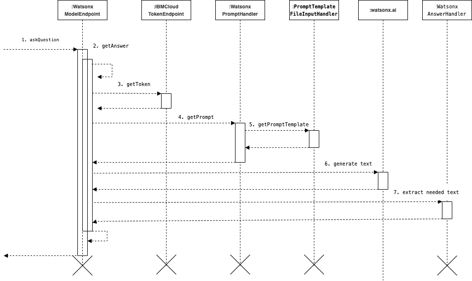
The following image shows a sequence of how to invoke watsonx.ai to get an answer.

Here is the description of the steps above in the simplified sequence diagram:
- WatsonxModelEndpoint/askQuestion:
Here, we provide the question and the context related to the question. - WatsonxModelEndpoint/getAnswer:
We implement the request to the watsonx model, and we customize the returned answer. - IBMCloudTokenEndpoint/getToken:
Here, we get the needed IAM access token to invoke the watsonx.ai endpoint for to get an answer from the model. - WatsonxPromptHandler/getPrompt:
Here, we load the prompt template as a string, replace the text for the question and context in the prompt template, and return the entire prompt. - PromptTemplateFileInputHandler/getPromptTemplate:
Here, we load the text from the prompt template file. - watsonx.ai/generatetext:
Provides a complete answer. - WatonxAnswerHandler/extract needed text:
We may want to extract particular parts of an answer from the given response of the model hosted in watsonx.ai.
1. The source code
Here is a starting point from watsonx.ai as a curl command on how to invoke the “text/generation” endpoint:
curl "https://XXXX.ml.cloud.ibm.com/ml/v1/text/generation?version=2023-05-29" \
-H 'Content-Type: application/json' \
-H 'Accept: application/json' \
-H 'Authorization: Bearer YOUR_ACCESS_TOKEN' \
-d '{
"input": "PROMPT CONTENT",
"parameters": {
"decoding_method": "greedy",
"max_new_tokens": 500,
"min_new_tokens": 0,
"stop_sequences": [],
"repetition_penalty": 1
},
"model_id": "MODEL_ID",
"project_id": "PROJECT_ID"
}'
You can get the command in the watsonx.ai prompt lab, as you can see in the give below.

2. WatsonxModelEndpoint
We use the Web Client RestTemplate to implement the Spring Boot application. These are the steps which are implemented in the code below:
- Building the header
- Building the payload JSON
- Building the request for the watsonx.ai endpoint
- Send the request to the watsonx.ai endpoint
package example.external_endpoints;
// Related classes
import example.demo.data_formats.WatsonxAnswerData;
import example.prompts.WatsonxPromptHandler;
import example.answer_handlers.WatsonxModelAnswerHandler;
import java.util.List;
// REST Endpoint handling
import org.springframework.beans.factory.annotation.Autowired;
import org.springframework.beans.factory.annotation.Qualifier;
import org.springframework.context.annotation.Scope;
import org.springframework.http.HttpEntity;
import org.springframework.http.HttpHeaders;
import org.springframework.http.MediaType;
import org.springframework.http.ResponseEntity;
import org.springframework.web.client.RestTemplate;
// JSON handling
import org.json.JSONArray;
import org.json.JSONException;
import org.json.JSONObject;
// Logging
import org.slf4j.Logger;
import org.slf4j.LoggerFactory;
public class WatsonxModelEndpoint {
private static final Logger log = LoggerFactory.getLogger(IBMCloudTokenEndpoint.class);
private static final String version = "2023-05-29";
private static final String url = "https://XXX.ml.cloud.ibm.com/ml/v1/text/generation?version=" + version;
private static final String project_id = "XXXX";
private static final String model_id = "MODEL";
private static final String decoding_method = "greedy";
private static final int min_new_tokens = 1;
private static final int max_new_tokens = 300;
private static final double beam_width = 1.0;
private static final String stop_sequence = "[]";
@Autowired
RestTemplate restTemplate;
public WatsonxAnswerData askQuestion(String question, String context) {
WatsonxAnswerData watsonxAnswer = new WatsonxAnswerData();
watsonxAnswer.setAnswer(getAnswer(question,context));
return watsonxAnswer;
}
private String getAnswer(String question, String context){
System.out.println("**Log: getAnswer");
String answerString = null;
String responseString = null;
JSONObject watsonxRequestJSON = null;
JSONObject watsonxResponseJSON = null;
// 1. Building the header
HttpHeaders headers = new HttpHeaders();
headers.setContentType(MediaType.APPLICATION_JSON);
List<MediaType> mediaTypes = List.of(MediaType.APPLICATION_JSON);
headers.setAccept(mediaTypes);
headers.setBearerAuth(getIamTokenString());
//log.info("Log: header:\n" + headers.toString());
// 2. Building the payload JSON
/* Request format
{"input": prompt,
"parameters":{"decoding_method":"greedy",
"max_new_tokens: 500,
"min_new_tokens": 0,
"stop_sequence":[],
"repetition_penalty": 1.0 },
"model_id":"MODEL_ID",
"project_id":"PROJECT_ID"
}
*/
watsonxRequestJSON = new JSONObject();
watsonxRequestJSON.put("input", getPrompt(question,context));
JSONObject parameters = new JSONObject();
parameters.put("decoding_method", decoding_method);
parameters.put("max_new_tokens", max_new_tokens);
parameters.put("min_new_tokens", min_new_tokens);
parameters.put("beam_width", beam_width);
parameters.put("stop_sequence", stop_sequence);
watsonxRequestJSON.put("parameters", parameters);
watsonxRequestJSON.put("model_id", model_id);
watsonxRequestJSON.put("project_id", project_id);
// 3. Building the request for the watsonx.ai endpoint
HttpEntity<String> request = new HttpEntity<>(watsonxRequestJSON.toString(), headers);
RestTemplate restTemplate = new RestTemplate();
try {
log.info("Log: invoke watsonx:\n" + request.toString());
// 4. Send the request to the watsonx.ai endpoint
ResponseEntity<String> response = restTemplate.postForEntity(url, request,String.class);
if( response.getStatusCode().value() == 200 ){
responseString = response.getBody();
try {
watsonxResponseJSON = new JSONObject(responseString);
log.info("Log: " + watsonxResponseJSON.toString());
/* Example response format
{ "model_id":"MODEL_ID",
"created_at":"DATE,
"results":[{"generated_text":"",
"generated_token_count":184,
"input_token_count":63,
"stop_reason":"eos_token"}],
"system":{"warnings":[{"message":"Info",
"id":"disclaimer_warning",
"more_info":"
"}]
}
}
*/
JSONArray results = watsonxResponseJSON.getJSONArray("results");
JSONObject generated_text = results.getJSONObject(0);
String answerRAWString = (String) generated_text.get("generated_text");
WatsonxModelAnswerHandler watsonxModelAnswerHandler = new WatsonxModelAnswerHandler();
answerString = watsonxModelAnswerHandler.extractString(answerRAWString);
} catch (JSONException e) {
String error = "JSON error: " + e;
log.info("Log:\n" + error);
}
return answerString;
} else {
log.info("Log: " + response.getStatusCode().toString());
return null;
}
} catch (Exception e){
log.info("Log: " + e.getMessage());
return null;
}
}
private String getPrompt(String question, String context){
WatsonxPromptHandler watsonxPromptHandler = new WatsonxPromptHandler();
String prompt = watsonxPromptHandler.getPrompt(question, context);
return prompt;
}
private String getIamTokenString(){
String response = IBMCloudTokenEndpoint.getIamToken();
try {
JSONObject respObject = new JSONObject(response);
return respObject.getString("access_token");
} catch (Exception e) {
String error = "getIamTokenString error: " + e;
return error;
}
}
}
3. WatsonxPromptHandler
You need to create a Prompt_template.md file on the local machine that does contain a prompt.
This is a very simple example for a prompt, please take a look into the model description in watsonx.ai what the be format for a prompt is.
We will replace the {user_question} and {context_string} with the input we get from the a running application you use this components.
- Example Prompt_template.md
Can you answer following user question
`{user_question}`
based on the given context
`{context_string}`
- Example code
package example.prompts;
// Logger
import org.slf4j.Logger;
import org.slf4j.LoggerFactory;
// Related classes
import example.file_inputhandlers.PromptTemplateFileInputHandler;
public class WatsonxPromptHandler {
private static final Logger log = LoggerFactory.getLogger(WatsonxPromptHandler.class);
private static final String questionKeyword = "`{user_question}`";
private static final String contextKeyword = "`{context_string}`";
private static final String promptTemplateName = "Prompt_template.md";
public String getPromptString (String question, String context){
PromptTemplateFileInputHandler promptTemplate = new PromptTemplateFileInputHandler();
String promptTemplateContent = promptTemplate.getPromptTemplate(promptTemplateName);
promptTemplateContent = promptTemplateContent.replace(questionKeyword, question);
promptTemplateContent = promptTemplateContent.replace(contextKeyword, context);
log.info("Log: " + promptTemplateContent);
return promptTemplateContent;
}
public String getRawPromptString (){
PromptTemplateFileInputHandler promptTemplate = new PromptTemplateFileInputHandler();
String promptTemplateContent = promptTemplate.getPromptTemplate(promptTemplateName1);
log.info("Log: " + promptTemplateContent);
return promptTemplateContent;
}
}
4. WatsonxAnswerData
package example.data_formats;
public class WatsonxAnswerData {
private String answer;
public String getAnswer() {
return answer;
}
public void setAnswer(String answer) {
this.answer = answer;
}
}
5. PromptTemplateFileInputHandler
You need to specify the location of your Prompt_template.md file by replacing the string PATH_TO_FILE/ you created before.
package example.file_inputhandlers;
// Logging
import org.slf4j.Logger;
import org.slf4j.LoggerFactory;
// File system / IO
import org.springframework.core.io.FileSystemResource;
import org.springframework.core.io.Resource;
import org.springframework.util.FileCopyUtils;
import java.io.IOException;
import java.io.InputStream;
import java.nio.charset.StandardCharsets;
import example.ExampleApplication;
public class PromptTemplateFileInputHandler {
private static final Logger log = LoggerFactory.getLogger(DemoApplication.class);
public String getPromptTemplate(String promptTemplateName) {
String location = "PATH_TO_FILE/" + promptTemplateName;
Resource resource = new FileSystemResource(location);
String content = "";
try {
InputStream inputStream = resource.getInputStream();
try {
byte[] bdata = FileCopyUtils.copyToByteArray(inputStream);
content = new String(bdata, StandardCharsets.UTF_8);
log.info("Log:\n" + content);
return content;
} catch (IOException e) {
log.info("Error: PromptTemplateFileInputHandler\n(" + e.toString() + ")");
return content;
}
} catch (Exception e) {
log.info("Error: PromptTemplateFileInputHandler\n(" + e.toString() + ")");
return content;
}
}
}
6. PromptTemplateFileInputHandler
package com.example.demo.answer_handlers;
public class WatsonxAnswerHandler {
public String extractString(String answer){
String sub_end = "\n```";
String[] split_result = answer.split(sub_end);
String extract = split_result[0];
return extract;
}
}
7. Related blog posts
These are the related blog posts to that topic:
- CheatSheet: How to set up Java and Maven on macOS
- Get started with Spring Boot Java application development using Maven, add Swagger UI and an initial basic authentication
- Create an IBM Cloud IAM access token in your Spring Boot Java application
I hope this was useful to you and let’s see what’s next?
Greetings,
Thomas
#watsonxai, #springboot, #java, #rest

Thank you, the API key did bite me a little bit, the settings is not that intuitive. And I am able to invoke watsonx REST API successfully! For JSON stuff, spring boot has built-in support for it, just autowire ObjectMapper and use objectMapper.readValue(requestBody, Map.class), the requestBody can be Java 17 Text Block! So I can copy the entire json and convert it to Map in one line, and the RestTemplate also accept Map as request body. Also objectMapper can be used to parse json response.
LikeLiked by 1 person
I had some problems with the JSON, so I used a different approach. Thanks for your feedback 👍🏻
LikeLike